WARNING:
JavaScript is turned OFF. None of the links on this concept map will
work until it is reactivated.
If you need help turning JavaScript On, click here.
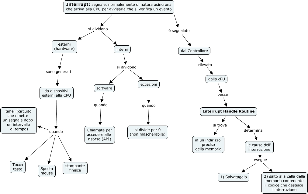
Questa Cmap, creata con IHMC CmapTools, contiene informazioni relative a: Interrupt, Interrupt: segnale, normalemente di natura asincrona che arriva alla CPU per avvisarla che si verifica un evento è segnalato dal Controllore, le cause dell' interruzione esegue 2) salto alla cella della memoria contenente il codice che gestisce l'interruzione, interni si dividono software, da dispositivi esterni alla CPU quando Tocca tasto, software quando Chiamate per accedere alle risorse (API), eccezioni quando si divide per 0 (non mascherabile), le cause dell' interruzione esegue 1) Salvataggio, da dispositivi esterni alla CPU quando stampante finisce, Interrupt: segnale, normalemente di natura asincrona che arriva alla CPU per avvisarla che si verifica un evento si dividono esterni (hardware), da dispositivi esterni alla CPU quando timer (circuito che emette un segnale dopo un intervallo di tempo), da dispositivi esterni alla CPU quando Sposta mouse, interni si dividono eccezioni, Interrupt Handle Routine si trova in un indirizzo preciso della memoria, Interrupt Handle Routine determina le cause dell' interruzione, dal Controllore rilevato dalla cPU, dalla cPU passa Interrupt Handle Routine, esterni (hardware) sono generati da dispositivi esterni alla CPU, Interrupt: segnale, normalemente di natura asincrona che arriva alla CPU per avvisarla che si verifica un evento si dividono interni