WARNING:
JavaScript is turned OFF. None of the links on this concept map will
work until it is reactivated.
If you need help turning JavaScript On, click here.
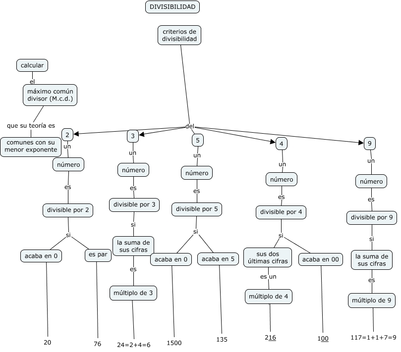
Este Cmap, tiene información relacionada con: DIVISORES DE UN NÚMERO (Sofía y Jesúsl), criterios de divisibilidad del 3, es par ???? 76, número es divisible por 3, 9 un número, número es divisible por 5, 2 un número, divisible por 5 si acaba en 5, divisible por 9 si la suma de sus cifras, la suma de sus cifras es múltiplo de 9, acaba en 5 ???? 135, acaba en 00 ???? 100, divisible por 4 si acaba en 00, divisible por 3 si la suma de sus cifras, criterios de divisibilidad del 9, criterios de divisibilidad del 5, divisible por 5 si acaba en 0, sus dos últimas cifras es un múltiplo de 4, 4 un número, número es divisible por 4, criterios de divisibilidad del 4