WARNING:
JavaScript is turned OFF. None of the links on this concept map will
work until it is reactivated.
If you need help turning JavaScript On, click here.
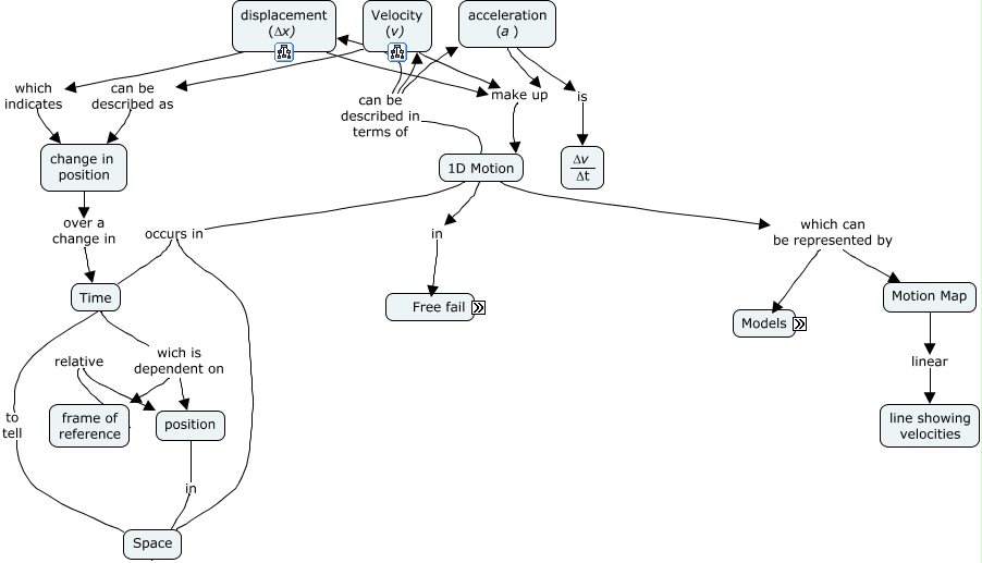
Αυτός ο εννοιολογικός χάρτης, που δημιουργήθηκε με το IHMC Cmap Tools, περιέχει πλήροφορίες που σχετίζονται με: Χωρίς τίτλο, 1D Motion in free fall, acceleration (a) is <math xmlns="http://www.w3.org/1998/Math/MathML"> <mrow> <mfrac> <mtext> Δv </mtext> <mtext> Δt </mtext> </mfrac> </mrow> </math>, 1D Motion can be described in terms of displacement (Δx), free fall is dependant on objects mass, position in Space, Velocity (v) can be described as change in position, 1D Motion occurs in Time, displacement (Δx) make up 1D Motion, speed Which has Two magnitudes, 1D Motion which can be represented by Motion Map, Velocity (v) make up 1D Motion, free fall is dependant on acceleration, 1D Motion occurs in Space, displacement (Δx) which indicates change in position, scalar vector has total displacement, 1D Motion which can be represented by Models, acceleration (a) make up 1D Motion, Models wich can be vector, Models wich can be scalar vector, 1D Motion can be described in terms of acceleration (a)