WARNING:
JavaScript is turned OFF. None of the links on this concept map will
work until it is reactivated.
If you need help turning JavaScript On, click here.
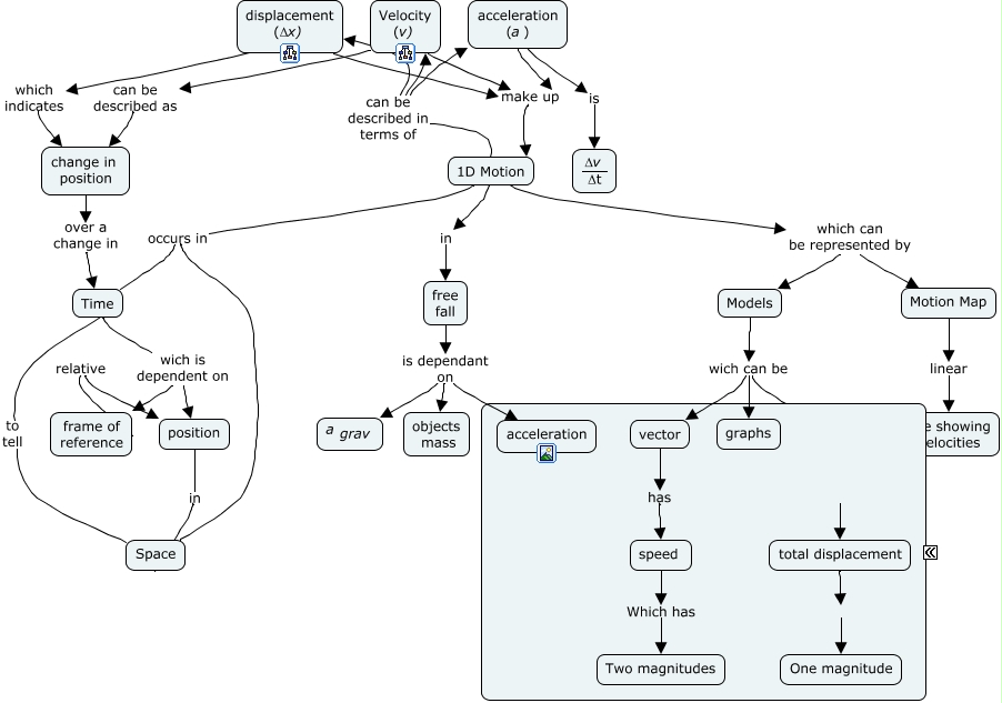
Αυτός ο εννοιολογικός χάρτης, που δημιουργήθηκε με το IHMC Cmap Tools, περιέχει πλήροφορίες που σχετίζονται με: 1d motion(2)-Pietruszka, 1D Motion can be described in terms of displacement (Δx), acceleration (a) is <math xmlns="http://www.w3.org/1998/Math/MathML"> <mrow> <mfrac> <mtext> Δv </mtext> <mtext> Δt </mtext> </mfrac> </mrow> </math>, 1D Motion in free fall, 1D Motion occurs in Time, Velocity (v) can be described as change in position, position in Space, free fall is dependant on objects mass, displacement (Δx) make up 1D Motion, speed Which has Two magnitudes, Velocity (v) make up 1D Motion, 1D Motion which can be represented by Motion Map, free fall is dependant on acceleration, displacement (Δx) which indicates change in position, 1D Motion occurs in Space, scalar vector has total displacement, acceleration (a) make up 1D Motion, 1D Motion which can be represented by Models, Models wich can be scalar vector, Models wich can be vector, 1D Motion can be described in terms of acceleration (a)