WARNING:
JavaScript is turned OFF. None of the links on this concept map will
work until it is reactivated.
If you need help turning JavaScript On, click here.
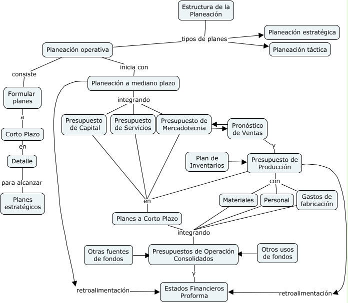
Este Cmap, tiene información relacionada con: Planeac_Operat, Presupuesto de Producción en Planes a Corto Plazo, Materiales integrando Presupuestos de Operación Consolidados, Formular planes a Corto Plazo, Planeación operativa inicia con Planeación a mediano plazo, Planeación operativa consiste Formular planes, Corto Plazo en Detalle, Planes a Corto Plazo integrando Presupuestos de Operación Consolidados, Estructura de la Planeación tipos de planes Planeación táctica, Otras fuentes de fondos ???? Presupuestos de Operación Consolidados, Pronóstico de Ventas ???? Presupuesto de Mercadotecnia, Gastos de fabricación integrando Presupuestos de Operación Consolidados, Detalle para alcanzar Planes estratégicos, Plan de Inventarios ???? Presupuesto de Producción, Presupuesto de Producción con Materiales, Estructura de la Planeación tipos de planes Planeación estratégica, Planeación a mediano plazo integrando Presupuesto de Servicios, Otros usos de fondos ???? Presupuestos de Operación Consolidados, Estructura de la Planeación tipos de planes Planeación operativa, Estados Financieros Proforma y Presupuestos de Operación Consolidados, Presupuesto de Producción retroalimentación Estados Financieros Proforma