WARNING:
JavaScript is turned OFF. None of the links on this concept map will
work until it is reactivated.
If you need help turning JavaScript On, click here.
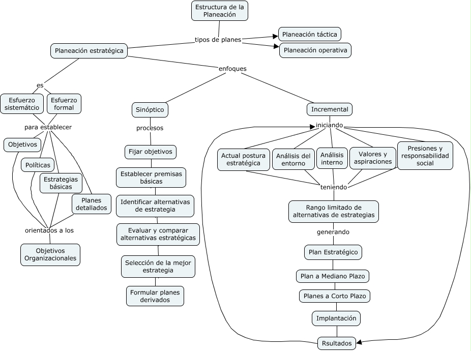
Este Cmap, tiene información relacionada con: Planeac_Tipos, Actual postura estratégica teniendo Rango limitado de alternativas de estrategias, Incremental iniciando Actual postura estratégica, Incremental iniciando Rsultados, Planeación estratégica es Esfuerzo formal, Planes detallados orientados a los Objetivos Organizacionales, Planeación estratégica enfoques Incremental, Presiones y responsabilidad social teniendo Rango limitado de alternativas de estrategias, Rsultados iniciando Análisis del entorno, Planeación estratégica es Esfuerzo sistemátcio, Selección de la mejor estrategia ???? Formular planes derivados, Planeación estratégica enfoques Sinóptico, Análisis interno teniendo Rango limitado de alternativas de estrategias, Plan a Mediano Plazo ???? Planes a Corto Plazo, Estrategias básicas orientados a los Objetivos Organizacionales, Esfuerzo sistemátcio para establecer Políticas, Incremental iniciando Análisis del entorno, Rsultados iniciando Análisis interno, Políticas orientados a los Objetivos Organizacionales, Implantación ???? Rsultados, Establecer premisas básicas ???? Identificar alternativas de estrategia