WARNING:
JavaScript is turned OFF. None of the links on this concept map will
work until it is reactivated.
If you need help turning JavaScript On, click here.
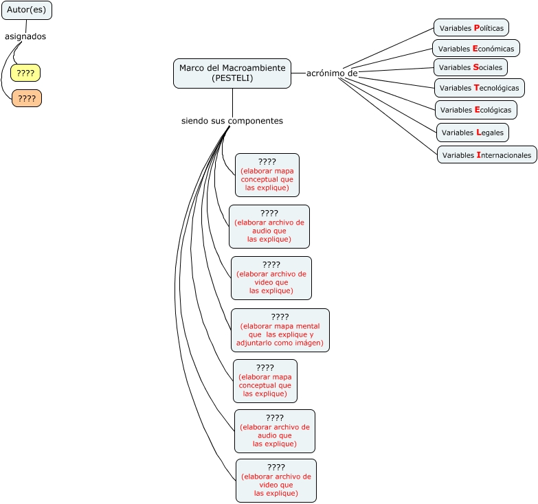
Este Cmap, tiene información relacionada con: marco pesteli, Marco del Macroambiente (PESTELI) siendo sus componentes ???? (elaborar archivo de audio que las explique), Marco del Macroambiente (PESTELI) siendo sus componentes ???? (elaborar archivo de audio que las explique), Marco del Macroambiente (PESTELI) acrónimo de Variables Internacionales, Marco del Macroambiente (PESTELI) acrónimo de Variables Sociales, Autor(es) asignados ????, Marco del Macroambiente (PESTELI) siendo sus componentes ???? (elaborar archivo de video que las explique), Marco del Macroambiente (PESTELI) acrónimo de Variables Políticas, Marco del Macroambiente (PESTELI) acrónimo de Variables Económicas, Marco del Macroambiente (PESTELI) siendo sus componentes ???? (elaborar mapa mental que las explique y adjuntarlo como imágen), Marco del Macroambiente (PESTELI) acrónimo de Variables Legales, Marco del Macroambiente (PESTELI) acrónimo de Variables Ecológicas, Marco del Macroambiente (PESTELI) acrónimo de Variables Tecnológicas, Marco del Macroambiente (PESTELI) siendo sus componentes ???? (elaborar mapa conceptual que las explique), Marco del Macroambiente (PESTELI) siendo sus componentes ???? (elaborar archivo de video que las explique), Autor(es) asignados ????, Marco del Macroambiente (PESTELI) siendo sus componentes ???? (elaborar mapa conceptual que las explique)