WARNING:
JavaScript is turned OFF. None of the links on this concept map will
work until it is reactivated.
If you need help turning JavaScript On, click here.
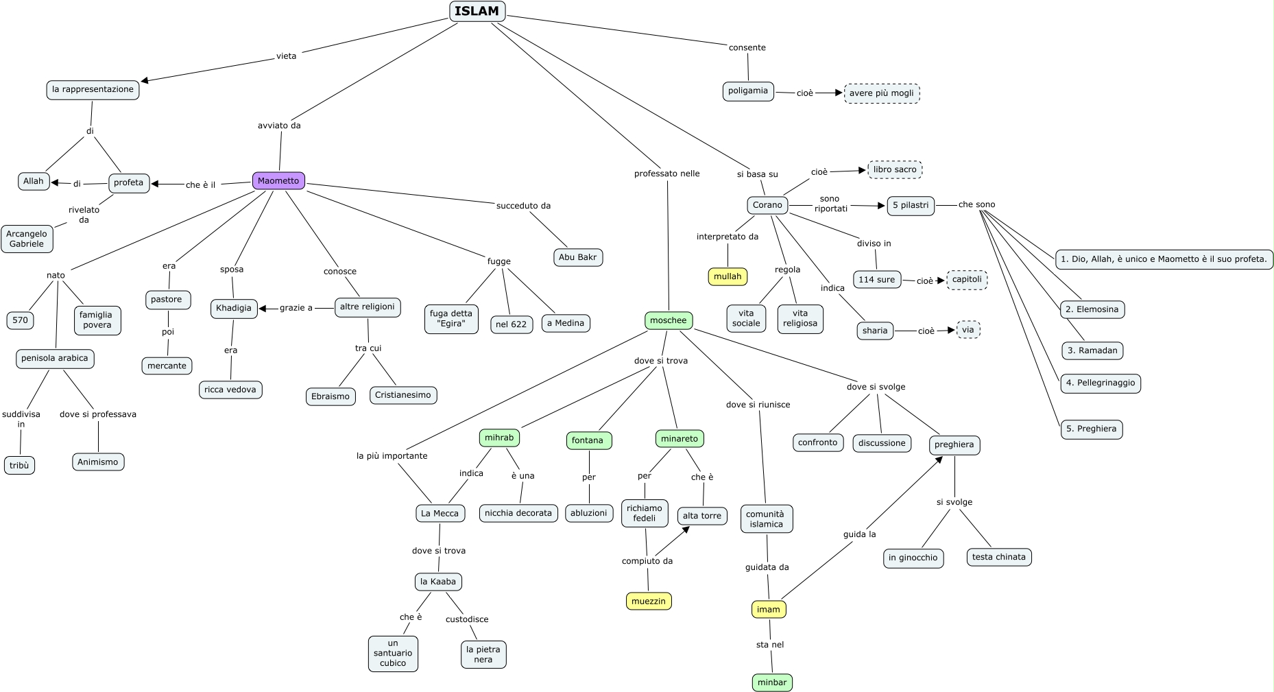
Questa Cmap, creata con IHMC CmapTools, contiene informazioni relative a: islam, Maometto nato 570, Maometto era pastore, penisola arabica dove si professava Animismo, ISLAM consente poligamia, moschee dove si trova fontana, Corano regola vita sociale, altre religioni grazie a Khadigia, profeta di Allah, fontana per abluzioni, Maometto succeduto da Abu Bakr, ISLAM avviato da Maometto, pastore poi mercante, Corano interpretato da mullah, Corano sono riportati 5 pilastri, comunità islamica guidata da imam, Corano cioè libro sacro, Maometto conosce altre religioni, la rappresentazione di profeta, moschee dove si trova minareto, Corano regola vita religiosa