WARNING:
JavaScript is turned OFF. None of the links on this concept map will
work until it is reactivated.
If you need help turning JavaScript On, click here.
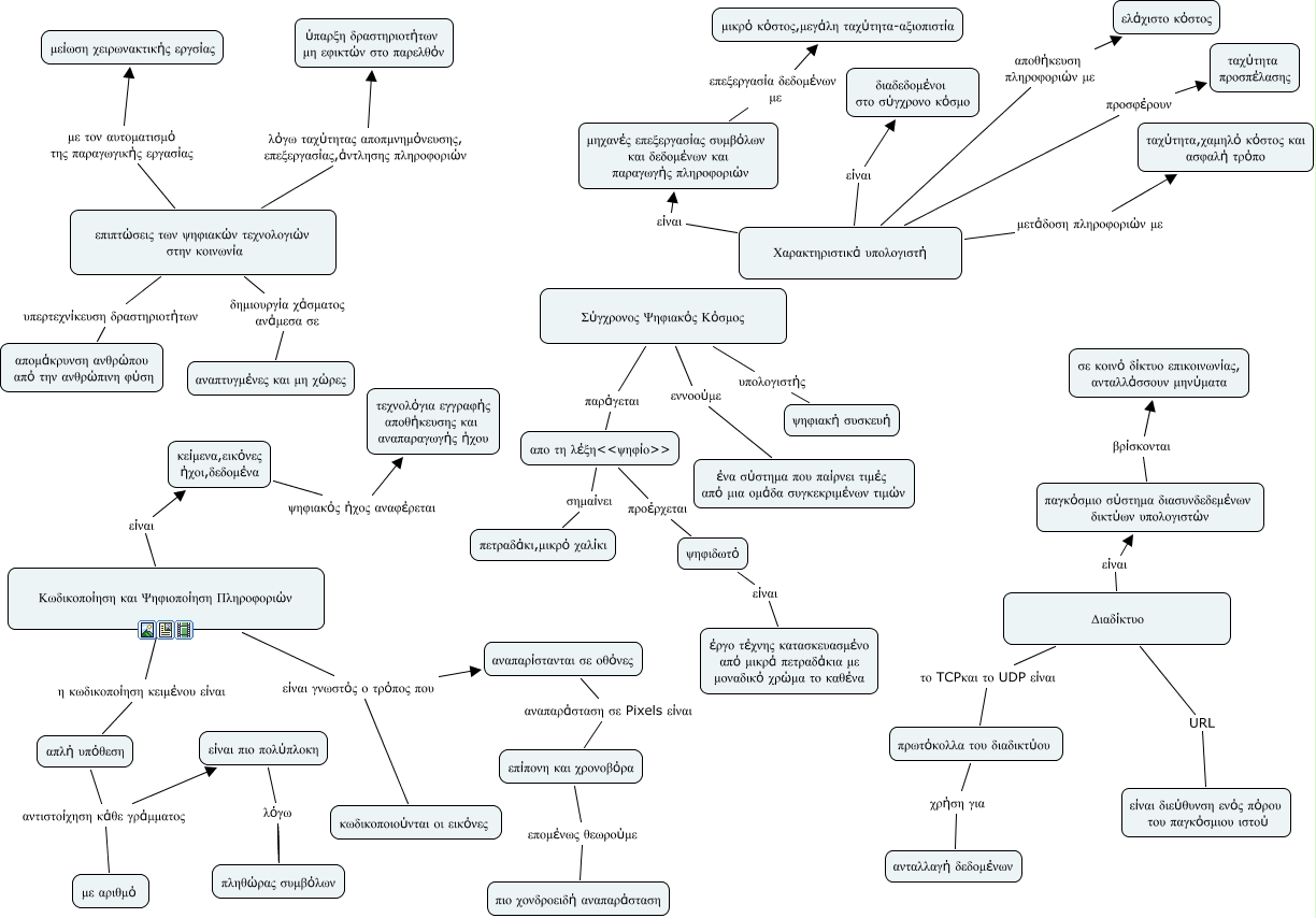
Αυτός ο εννοιολογικός χάρτης, που δημιουργήθηκε με το IHMC Cmap Tools, περιέχει πλήροφορίες που σχετίζονται με: Χωρίς τίτλο 2, είναι πιο πολύπλοκη λόγω πληθώρας συμβόλων, Χαρακτηριστικά υπολογιστή μετάδοση πληροφοριών με ταχύτητα,χαμηλό κόστος και ασφαλή τρόπο, Διαδίκτυο URL είναι διεύθυνση ενός πόρου του παγκόσμιου ιστού, αναπαρίστανται σε οθόνες αναπαράσταση σε Pixels είναι επίπονη και χρονοβόρα, επιπτώσεις των ψηφιακών τεχνολογιών στην κοινωνία με τον αυτοματισμό της παραγωγικής εργασίας μείωση χειρωνακτικής εργσίας, επιπτώσεις των ψηφιακών τεχνολογιών στην κοινωνία λόγω ταχύτητας αποπμνημόνευσης, επεξεργασίας,άντλησης πληροφοριών ύπαρξη δραστηριοτήτων μη εφικτών στο παρελθόν, απο τη λέξη<<ψηφίο>> σημαίνει πετραδάκι,μικρό χαλίκι, πρωτόκολλα του διαδικτύου χρήση για ανταλλαγή δεδομένων, κείμενα,εικόνες ήχοι,δεδομένα ψηφιακός ήχος αναφέρεται τεχνολόγια εγγραφής αποθήκευσης και αναπαραγωγής ήχου, επιπτώσεις των ψηφιακών τεχνολογιών στην κοινωνία υπερτεχνίκευση δραστηριοτήτων απομάκρυνση ανθρώπου από την ανθρώπινη φύση, Διαδίκτυο είναι παγκόσμιο σύστημα διασυνδεδεμένων δικτύων υπολογιστών, Σύγχρονος Ψηφιακός Κόσμος εννοούμε ένα σύστημα που παίρνει τιμές από μια ομάδα συγκεκριμένων τιμών, Σύγχρονος Ψηφιακός Κόσμος παράγεται απο τη λέξη<<ψηφίο>>, μηχανές επεξεργασίας συμβόλων και δεδομένων και παραγωγής πληροφοριών επεξεργασία δεδομένων με μικρό κόστος,μεγάλη ταχύτητα-αξιοπιστία, Διαδίκτυο το TCPκαι το UDP είναι πρωτόκολλα του διαδικτύου, Κωδικοποίηση και Ψηφιοποίηση Πληροφοριών είναι γνωστός ο τρόπος που αναπαρίστανται σε οθόνες, Χαρακτηριστικά υπολογιστή είναι διαδεδομένοι στο σύγχρονο κόσμο, Σύγχρονος Ψηφιακός Κόσμος υπολογιστής ψηφιακή συσκευή, Κωδικοποίηση και Ψηφιοποίηση Πληροφοριών είναι γνωστός ο τρόπος που κωδικοποιούνται οι εικόνες, απο τη λέξη<<ψηφίο>> προέρχεται ψηφιδωτό