WARNING:
JavaScript is turned OFF. None of the links on this concept map will
work until it is reactivated.
If you need help turning JavaScript On, click here.
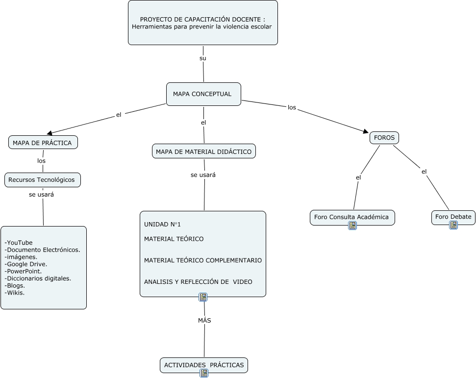
Este Cmap, tiene información relacionada con: Mapa De Práctica, UNIDAD N°1 MATERIAL TEÓRICO MATERIAL TEÓRICO COMPLEMENTARIO ANALISIS Y REFLECCIÓN DE VIDEO MÁS ACTIVIDADES PRÁCTICAS, PROYECTO DE CAPACITACIÓN DOCENTE : Herramientas para prevenir la violencia escolar su MAPA CONCEPTUAL, FOROS el Foro Consulta Académica, MAPA DE PRÁCTICA los Recursos Tecnológicos, MAPA DE MATERIAL DIDÁCTICO se usará UNIDAD N°1 MATERIAL TEÓRICO MATERIAL TEÓRICO COMPLEMENTARIO ANALISIS Y REFLECCIÓN DE VIDEO, Recursos Tecnológicos se usará -YouTube -Documento Electrónicos. -imágenes. -Google Drive. -PowerPoint. -Diccionarios digitales. -Blogs. -Wikis., FOROS el Foro Debate, MAPA CONCEPTUAL el MAPA DE MATERIAL DIDÁCTICO, MAPA CONCEPTUAL el MAPA DE PRÁCTICA, MAPA CONCEPTUAL los FOROS