WARNING:
JavaScript is turned OFF. None of the links on this concept map will
work until it is reactivated.
If you need help turning JavaScript On, click here.
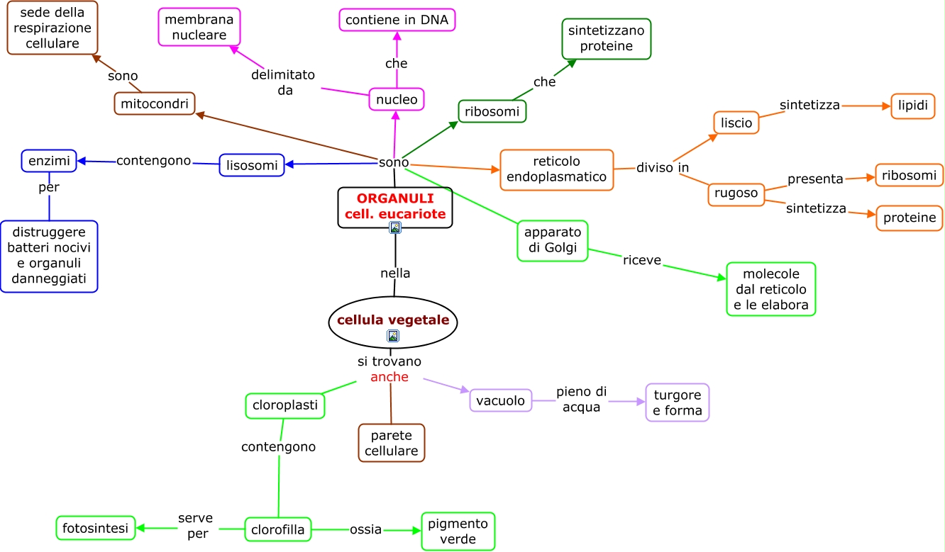
Questa Cmap, creata con IHMC CmapTools, contiene informazioni relative a: biologia_organuli cell eucariote, clorofilla ossia pigmento verde, mitocondri sono sede della respirazione cellulare, ORGANULI cell. eucariote sono lisosomi, ORGANULI cell. eucariote sono nucleo, cellula vegetale si trovano anche cloroplasti, nucleo che contiene in DNA, lisosomi contengono enzimi, ORGANULI cell. eucariote sono mitocondri, ORGANULI cell. eucariote sono reticolo endoplasmatico, liscio sintetizza lipidi, cloroplasti contengono clorofilla, ORGANULI cell. eucariote sono ribosomi, ORGANULI cell. eucariote sono apparato di Golgi, cellula vegetale si trovano anche vacuolo, rugoso presenta ribosomi, reticolo endoplasmatico diviso in rugoso, reticolo endoplasmatico diviso in liscio, nucleo delimitato da membrana nucleare, apparato di Golgi riceve molecole dal reticolo e le elabora, ribosomi che sintetizzano proteine