WARNING:
JavaScript is turned OFF. None of the links on this concept map will
work until it is reactivated.
If you need help turning JavaScript On, click here.
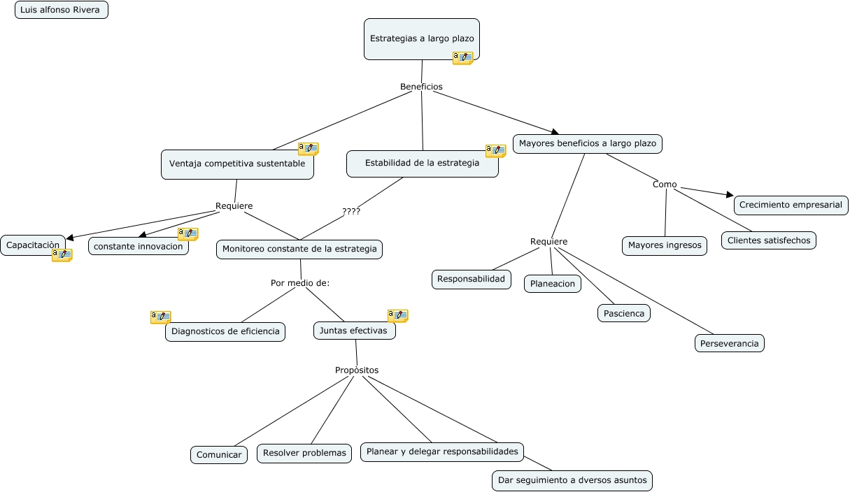
Este Cmap, tiene información relacionada con: Estrategias a largo plazo, Mayores beneficios a largo plazo Como Crecimiento empresarial, Mayores beneficios a largo plazo Como Clientes satisfechos, Juntas efectivas Propòsitos Comunicar, Estrategias a largo plazo Beneficios Ventaja competitiva sustentable, Monitoreo constante de la estrategia Por medio de: Diagnosticos de eficiencia, Ventaja competitiva sustentable Requiere Capacitaciòn, Estrategias a largo plazo Beneficios Mayores beneficios a largo plazo, Juntas efectivas Propòsitos Resolver problemas, Estrategias a largo plazo Beneficios Estabilidad de la estrategia, Mayores beneficios a largo plazo Requiere Perseverancia, Mayores beneficios a largo plazo Como Mayores ingresos, Estabilidad de la estrategia ???? Monitoreo constante de la estrategia, Mayores beneficios a largo plazo Requiere Responsabilidad, Monitoreo constante de la estrategia Por medio de: Juntas efectivas, Ventaja competitiva sustentable Requiere Monitoreo constante de la estrategia, Ventaja competitiva sustentable Requiere constante innovacion, Mayores beneficios a largo plazo Requiere Planeacion, Juntas efectivas Propòsitos Planear y delegar responsabilidades, Mayores beneficios a largo plazo Requiere Pascienca, Juntas efectivas Propòsitos Dar seguimiento a dversos asuntos