WARNING:
JavaScript is turned OFF. None of the links on this concept map will
work until it is reactivated.
If you need help turning JavaScript On, click here.
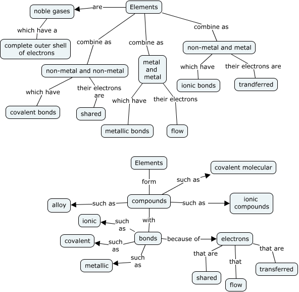
This Concept Map, created with IHMC CmapTools, has information related to: Elememt Combinations, compounds such as covalent molecular, bonds such as metallic, bonds such as covalent, metal and metal which have metallic bonds, compounds such as alloy, non-metal and metal which have ionic bonds, Elements are noble gases, electrons that are shared, metal and metal their electrons flow, electrons that flow, compounds such as ionic compounds, bonds because of electrons, bonds such as ionic, compounds with bonds, Elements form compounds, Elements combine as non-metal and non-metal, Elements combine as metal and metal, non-metal and non-metal their electrons are shared, Elements combine as non-metal and metal, non-metal and non-metal which have covalent bonds