WARNING:
JavaScript is turned OFF. None of the links on this concept map will
work until it is reactivated.
If you need help turning JavaScript On, click here.
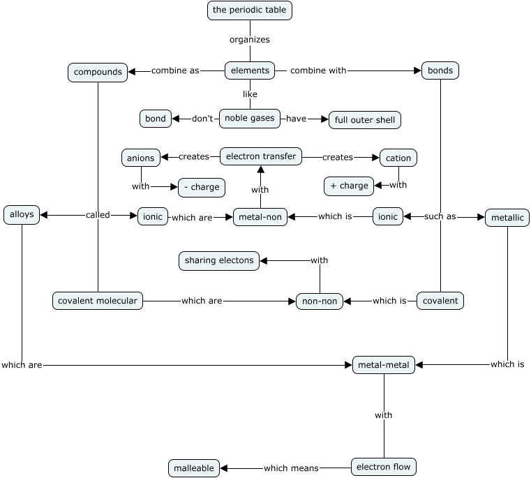
This Concept Map, created with IHMC CmapTools, has information related to: Bonds, non-non with sharing electons, compounds called alloys, noble gases don't bond, metal-metal with electron flow, electron transfer creates cation, compounds called covalent molecular, bonds such as metallic, electron transfer creates anions, ionic which is metal-non, the periodic table organizes elements, covalent molecular which are non-non, bonds such as ionic, noble gases have full outer shell, elements combine with bonds, compounds called ionic, electron flow which means malleable, elements combine as compounds, covalent which is non-non, alloys which are metal-metal, metal-non with electron transfer