WARNING:
JavaScript is turned OFF. None of the links on this concept map will
work until it is reactivated.
If you need help turning JavaScript On, click here.
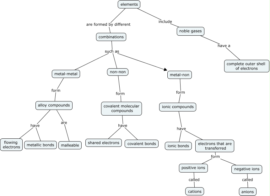
This Concept Map, created with IHMC CmapTools, has information related to: Elements, alloy compounds have metallic bonds, combinations such as metal-metal, combinations such as non-non, ionic compounds have electrons that are transferred, alloy compounds have flowing electrons, electrons that are transferred form positive ions, elements include noble gases, positive ions called cations, alloy compounds are malleable, non-non form covalent molecular compounds, negative ions called anions, metal-metal form alloy compounds, covalent molecular compounds have shared electrons, elements are formed by different combinations, combinations such as metal-non, ionic compounds have ionic bonds, metal-non form ionic compounds, noble gases have a complete outer shell of electrons, covalent molecular compounds have covalent bonds, electrons that are transferred form negative ions