WARNING:
JavaScript is turned OFF. None of the links on this concept map will
work until it is reactivated.
If you need help turning JavaScript On, click here.
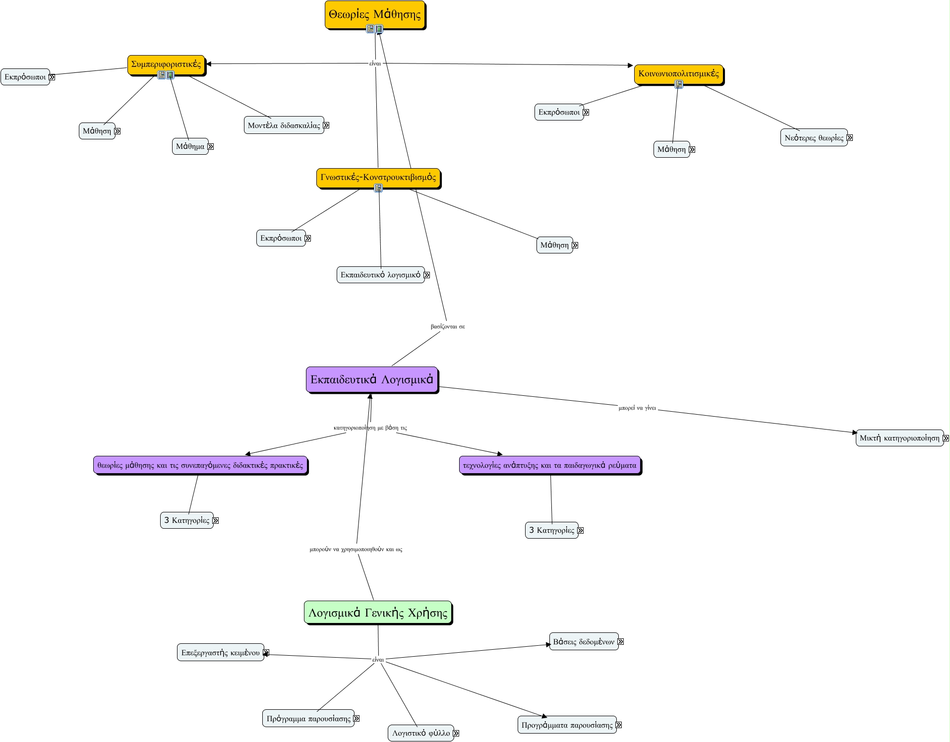
Αυτός ο εννοιολογικός χάρτης, που δημιουργήθηκε με το IHMC Cmap Tools, περιέχει πλήροφορίες που σχετίζονται με: ΤΣΟΡΟΥΚΙΔΟΥ ΚΩΝΣΤΑΝΤΙΝΑ, Εκπρόσωποι είναι οι J. Piaget, Γνωστικές-Κονστρουκτιβισμός Μάθηση, Μάθηση είναι διαδικασία πρόσκτησης της γνώσης, Μάθηση είναι διαδικασία δημιουργίας της γνώσης, Πρόγραμμα παρουσίασης είναι π.χ. Microsoft PowerPoint, Λογιστικό φύλλο είναι π.χ. OpenOffice Calc, Μάθηση σημαίνει τη σύνδεση ερεθισμάτων-ανταπόκρισης, Θεωρίες Μάθησης είναι Συμπεριφοριστικές, Βάσεις δεδομένων είναι π.χ. TableTop, Γνωστικές-Κονστρουκτιβισμός Εκπρόσωποι, Προγράμματα ζωγραφικής είναι π.χ. Tuxpaint, Μάθηση λαμβάνει υπόψη τις εσωτερικές νοητικές διεργασίες του ατόμου, Επεξεργαστής κειμένου είναι π.χ. OpenOffice Writer, Θεωρίες Μάθησης είναι Κοινωνιοπολιτισμικές, Μάθηση μέσω ενίσχυσης, Εκπρόσωποι είναι οι L.Vygotsky, Συμπεριφοριστικές Μάθημα, Εκπρόσωποι είναι οι J.B. Watson, θεωρίες μάθησης και τις συνεπαγόμενες διδακτικές πρακτικές 3 Κατηγορίες, Επεξεργαστής κειμένου είναι π.χ. Microsoft Word