WARNING:
JavaScript is turned OFF. None of the links on this concept map will
work until it is reactivated.
If you need help turning JavaScript On, click here.
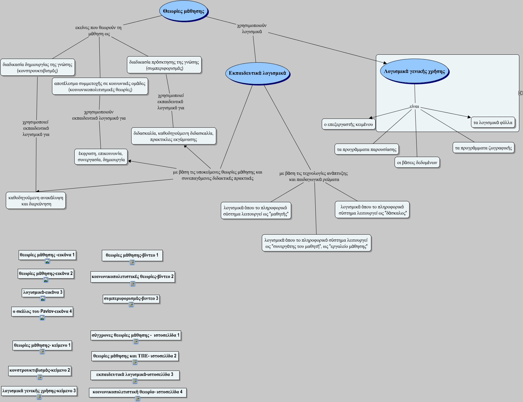
Αυτός ο εννοιολογικός χάρτης, που δημιουργήθηκε με το IHMC Cmap Tools, περιέχει πλήροφορίες που σχετίζονται με: Παπακωνσταντίνου Πηνελόπη, διαδικασία πρόσκτησης της γνώσης (συμπεριφορισμός) χρησιμοποιεί εκπαιδευτικό λογισμικό για διδασκαλία, καθοδηγούμενη διδασκαλία, πρακτικλες εκγύμνασης, διαδικασία δημιουργίας της γνώσης (κονστρουκτιβισμός) χρησιμοποιεί εκπαιδευτικό λογισμικό για καθοδηγούμενη ανακάλυψη και διερεύνηση, Θεωρίες μάθησης εκείνες που θεωρούν τη μάθηση ως διαδικασία πρόσκτησης της γνώσης (συμπεριφορισμός), Εκπαιδευτικά λογισμικά με βάση τις τεχνολογίες ανάπτυξης και παιδαγωγικά ρεύματα λογισμικά όπου το πληροφορικό σύστημα λειτουργεί ως "συνεργάτης του μαθητή", ως "εργαλείο μάθησης", Λογισμικά γενικής χρήσης είναι τα λογισμικά φύλλα, αποτέλεσμα συμμετοχής σε κοινωνικές ομάδες (κοινωνικοπολιτισμικές θεωρίες) χρησιμοποιούν εκπαιδευτικό λογισμικό για έκφραση, επικοινωνία, συνεργασία, δημιουργία, Θεωρίες μάθησης χρησιμοποιούν λογισμικά Εκπαιδευτικά λογισμικά, Λογισμικά γενικής χρήσης είναι τα προγράμματα ζωγραφικής, Λογισμικά γενικής χρήσης είναι τα προγράμματα παρουσίασης, Θεωρίες μάθησης εκείνες που θεωρούν τη μάθηση ως αποτέλεσμα συμμετοχής σε κοινωνικές ομάδες (κοινωνικοπολιτισμικές θεωρίες), Εκπαιδευτικά λογισμικά με βάση τις υποκείμενες θεωρίες μάθησης και συνεπαγόμενες διδακτικές πρακτικές διδασκαλία, καθοδηγούμενη διδασκαλία, πρακτικλες εκγύμνασης, Θεωρίες μάθησης εκείνες που θεωρούν τη μάθηση ως διαδικασία δημιουργίας της γνώσης (κονστρουκτιβισμός), Εκπαιδευτικά λογισμικά με βάση τις υποκείμενες θεωρίες μάθησης και συνεπαγόμενες διδακτικές πρακτικές έκφραση, επικοινωνία, συνεργασία, δημιουργία, Λογισμικά γενικής χρήσης είναι οι βάσεις δεδομένων, Εκπαιδευτικά λογισμικά με βάση τις τεχνολογίες ανάπτυξης και παιδαγωγικά ρεύματα λογισμικά όπου το πληροφορικό σύστημα λειτουργεί ως "μαθητής", Εκπαιδευτικά λογισμικά με βάση τις τεχνολογίες ανάπτυξης και παιδαγωγικά ρεύματα λογισμικά όπου το πληροφορικό σύστημα λειτουργεί ως "δάσκαλος", Λογισμικά γενικής χρήσης είναι ο επεξεργαστής κειμένου, Θεωρίες μάθησης χρησιμοποιούν λογισμικά Λογισμικά γενικής χρήσης, Εκπαιδευτικά λογισμικά με βάση τις υποκείμενες θεωρίες μάθησης και συνεπαγόμενες διδακτικές πρακτικές καθοδηγούμενη ανακάλυψη και διερεύνηση