WARNING:
JavaScript is turned OFF. None of the links on this concept map will
work until it is reactivated.
If you need help turning JavaScript On, click here.
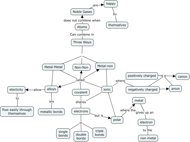
This Concept Map, created with IHMC CmapTools, has information related to: How atoms combine, Three Ways Metal-Metal, Metal-non ???? ionic, Metal-Metal called covalent, negatively charged is a anion, alloys are metallic bonds, Metal-Metal called alloys, Metal-Metal called Metal-non, Metal-Metal ???? alloys, electron to the non metal, positively charged is a anion, Three Ways Metal-non, electrons in double bonds, negatively charged ???? anion, metal gives up an electron, negatively charged is a cation, ionic where negatively charged, Atoms Can combine in Three Ways, Atoms does not combine when Noble Gases, ionic where positively charged, electrons in single bonds