WARNING:
JavaScript is turned OFF. None of the links on this concept map will
work until it is reactivated.
If you need help turning JavaScript On, click here.
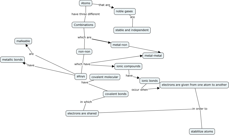
This Concept Map, created with IHMC CmapTools, has information related to: Bonds, non-non which have alloys, covalent bonds in which electrons are shared, alloys are malleable, non-non which have metal-metal, ionic compounds have ionic bonds, ionic bonds occur when electrons are given from one atom to another, electrons are shared in order to stablilize atoms, electrons are given from one atom to another in order to stablilize atoms, Combinations which are non-non, non-non which have ionic compounds, noble gases are stable and independent, covalent molecular have covalent bonds, Combinations which are metal-non, Atoms that are noble gases, Atoms have three different Combinations, Combinations which are metal-metal, alloys have metallic bonds