WARNING:
JavaScript is turned OFF. None of the links on this concept map will
work until it is reactivated.
If you need help turning JavaScript On, click here.
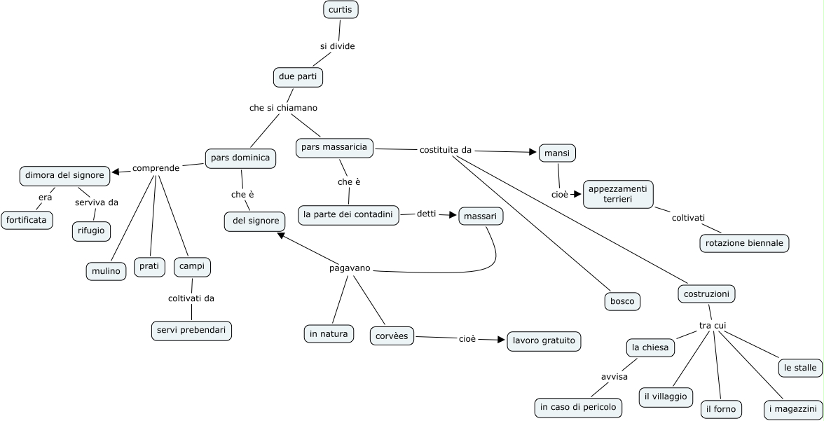
Questa Cmap, creata con IHMC CmapTools, contiene informazioni relative a: curtis_margherita, dimora del signore serviva da rifugio, pars massaricia costituita da mansi, due parti che si chiamano pars dominica, costruzioni tra cui i magazzini, costruzioni tra cui il forno, pars massaricia costituita da costruzioni, massari pagavano del signore, pars massaricia che è la parte dei contadini, due parti che si chiamano pars massaricia, campi coltivati da servi prebendari, costruzioni tra cui le stalle, massari pagavano in natura, dimora del signore era fortificata, costruzioni tra cui il villaggio, pars dominica comprende dimora del signore, mansi cioè appezzamenti terrieri, pars dominica comprende prati, corvèes cioè lavoro gratuito, curtis si divide due parti, massari pagavano corvèes