IHMC Public Cmaps (3)

        Users (create your own folder...)
            Bartel, Oliver
                gramática
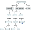
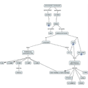
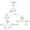
                pronunciación y acentuación

                    acentuación.cmap
                    acentuación vocales.cmap
                    pronunciación.cmap
                    Überblick pronunciación y acentuación.cmap