WARNING:
JavaScript is turned OFF. None of the links on this concept map will
work until it is reactivated.
If you need help turning JavaScript On, click here.
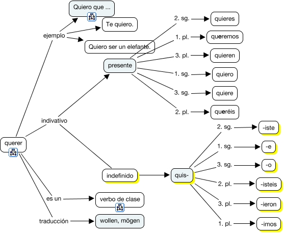
Dieses mit IHMC CmapTools erstellte CMap hat Informationen bezüglich: conjugación querer, querer es un verbo de clase, presente 1. pl. queremos, quis- 3. pl. -ieron, quis- 1. sg. -e, presente 1. sg. quiero, indefinido quis-, querer traducción wollen, mögen, querer ejemplo Quiero que ..., quis- 3. sg. -o, presente 3. sg. quiere, quis- 1. pl. -imos, presente 2. pl. queréis, querer indivativo indefinido, querer indivativo presente, quis- 2. pl. -isteis, presente 3. pl. quieren, presente 2. sg. quieres, querer ejemplo Te quiero., querer ejemplo Quiero ser un elefante., quis- 2. sg. -iste