WARNING:
JavaScript is turned OFF. None of the links on this concept map will
work until it is reactivated.
If you need help turning JavaScript On, click here.
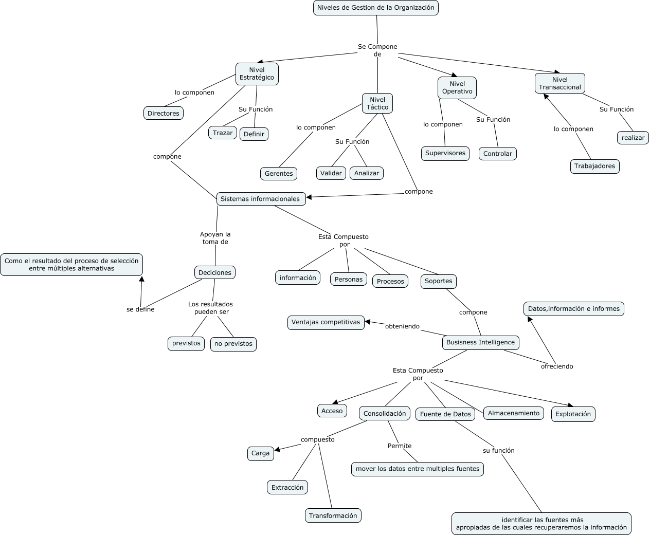
Este Cmap, tiene información relacionada con: Sistemas informacionales, Consolidación compuesto Carga, Sistemas informacionales Esta Compuesto por información, Deciciones se define Como el resultado del proceso de selección entre múltiples alternativas, Sistemas informacionales Apoyan la toma de Deciciones, Niveles de Gestion de la Organización Se Compone de Nivel Transaccional, Niveles de Gestion de la Organización Se Compone de Nivel Táctico, Busisness Intelligence obteniendo Ventajas competitivas, Sistemas informacionales Esta Compuesto por Procesos, Nivel Táctico lo componen Gerentes, Nivel Táctico Su Función Validar, Busisness Intelligence Esta Compuesto por Explotación, Busisness Intelligence ofreciendo Datos,información e informes, Nivel Estratégico Su Función Definir, Busisness Intelligence Esta Compuesto por Almacenamiento, Niveles de Gestion de la Organización Se Compone de Nivel Operativo, Nivel Transaccional Su Función realizar, Soportes compone Busisness Intelligence, Consolidación Permite mover los datos entre multiples fuentes, Sistemas informacionales Esta Compuesto por Soportes, Niveles de Gestion de la Organización Se Compone de Nivel Estratégico