WARNING:
JavaScript is turned OFF. None of the links on this concept map will
work until it is reactivated.
If you need help turning JavaScript On, click here.
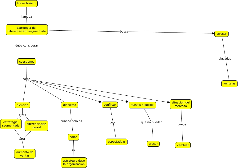
Este Cmap, tiene información relacionada con: trayectoria 5, parte de estrategia deco la organizacion, conflicto con espectativas, cuestiones como eleccion, eleccion entre estrategia segmentada, estrategia segmentada para aumento de ventas, cuestiones como dificultad, eleccion entre diferenciacion genral, trayectoria 5 llamada estretegia de diferenciacion segmentada, cuestiones como conflicto, dificultad cuando solo es parte, estretegia de diferenciacion segmentada busca ofrecer, cuestiones como nuevos negocios, ofrecer elevadas ventajas, diferenciacion genral para aumento de ventas, estretegia de diferenciacion segmentada debe considerar cuestiones, situacion del mercado puede cambiar, nuevos negocios que no pueden crecer, cuestiones como situacion del mercado