WARNING:
JavaScript is turned OFF. None of the links on this concept map will
work until it is reactivated.
If you need help turning JavaScript On, click here.
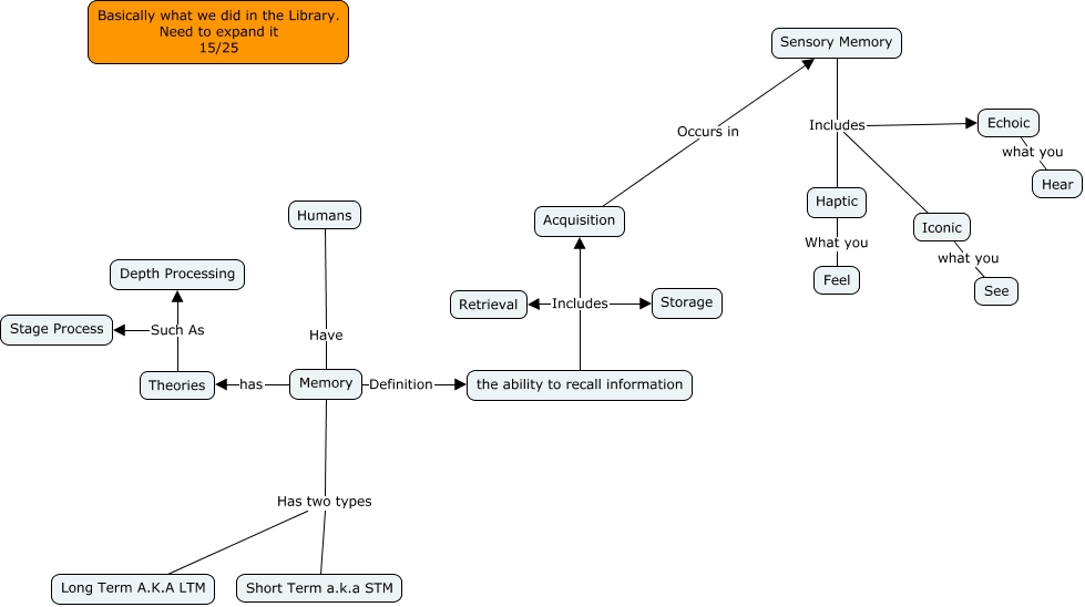
This Concept Map, created with IHMC CmapTools, has information related to: Ch. 6 Ethan Malcolm 15, Haptic What you Feel, Echoic what you Hear, Theories Such As Depth Processing, Theories Such As Stage Process, Humans Have Memory, Memory Definition the ability to recall information, the ability to recall information Includes Acquisition, Sensory Memory Includes Iconic, Memory has Theories, Iconic what you See, Memory Has two types Short Term a.k.a STM, the ability to recall information Includes Storage, the ability to recall information Includes Retrieval, Sensory Memory Includes Echoic, Acquisition Occurs in Sensory Memory, Memory Has two types Long Term A.K.A LTM, Sensory Memory Includes Haptic