WARNING:
JavaScript is turned OFF. None of the links on this concept map will
work until it is reactivated.
If you need help turning JavaScript On, click here.
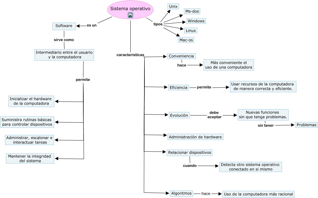
Este Cmap, tiene información relacionada con: sistema operativo, Intermediario entre el usuario y la computadora permite Suministra rutinas básicas para controlar dispositivos, Sistema operativo características Evoluciòn, Sistema operativo características Algoritmos, Nuevas funciones sin que tenga problemas. sin tener Problemas, Intermediario entre el usuario y la computadora permite Mantener la integridad del sistema, Eficiencia permite Usar recursos de la computadora de manera correcta y eficiente., Sistema operativo características Eficiencia, Sistema operativo características Administraciòn de hardware, Sistema operativo tipos Linux, Evoluciòn debe aceptar Nuevas funciones sin que tenga problemas., Relacionar dispositivos cuando Detecta otro sistema operativo conectado en si mismo, Sistema operativo tipos Mac-os, Sistema operativo tipos Unix, Algoritmos hace Uso de la computadora más racional, Sistema operativo tipos Ms-dos, Software sirve como Intermediario entre el usuario y la computadora, Intermediario entre el usuario y la computadora permite Administrar, escalonar e interactuar tareas, Intermediario entre el usuario y la computadora permite Inicializar el hardware de la computadora, Sistema operativo tipos Windows, Sistema operativo características Relacionar dispositivos