WARNING:
JavaScript is turned OFF. None of the links on this concept map will
work until it is reactivated.
If you need help turning JavaScript On, click here.
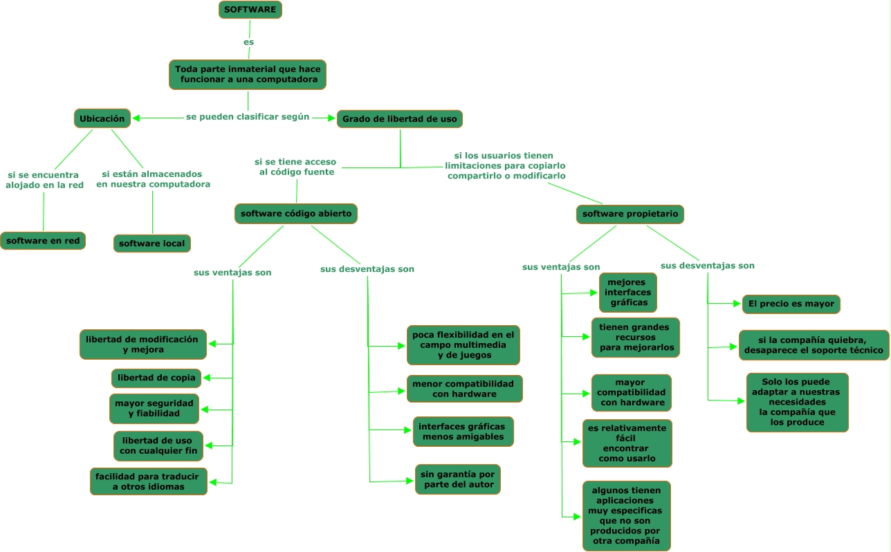
This Concept Map, created with IHMC CmapTools, has information related to: software, Ubicación si se encuentra alojado en la red software en red, software propietario sus ventajas son es relativamente fácil encontrar como usarlo, software propietario sus ventajas son tienen grandes recursos para mejorarlos, Toda parte inmaterial que hace funcionar a una computadora se pueden clasificar según Ubicación, software código abierto sus desventajas son poca flexibilidad en el campo multimedia y de juegos, Grado de libertad de uso si los usuarios tienen limitaciones para copiarlo compartirlo o modificarlo software propietario, software propietario sus desventajas son si la compañía quiebra, desaparece el soporte técnico, software código abierto sus desventajas son interfaces gráficas menos amigables, Grado de libertad de uso si se tiene acceso al código fuente software código abierto, SOFTWARE es Toda parte inmaterial que hace funcionar a una computadora, software código abierto sus ventajas son mayor seguridad y fiabilidad, software propietario sus desventajas son Solo los puede adaptar a nuestras necesidades la compañía que los produce, software propietario sus ventajas son mayor compatibilidad con hardware, software propietario sus desventajas son El precio es mayor, software código abierto sus ventajas son facilidad para traducir a otros idiomas, software código abierto sus ventajas son libertad de modificación y mejora, software código abierto sus desventajas son sin garantía por parte del autor, Toda parte inmaterial que hace funcionar a una computadora se pueden clasificar según Grado de libertad de uso, software propietario sus ventajas son mejores interfaces gráficas, software código abierto sus ventajas son libertad de uso con cualquier fin