WARNING:
JavaScript is turned OFF. None of the links on this concept map will
work until it is reactivated.
If you need help turning JavaScript On, click here.
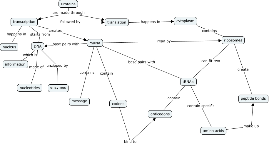
This Concept Map, created with IHMC CmapTools, has information related to: Protein Synthesis, transcription creates mRNA, Proteins are made through transcription, transcription starts from DNA, tRNA's contain anticodons, mRNA read by ribosomes, transcription happens in nucleus, DNA made of nucleotides, mRNA contain codons, mRNA base pairs with DNA, amino acids make up peptide bonds, Proteins are made through translation, DNA which is information, mRNA contains message, ribosomes create peptide bonds, ribosomes can fit two tRNA's, translation happens in cytoplasm, DNA unzipped by enzymes, transcription followed by translation, cytoplasm contains ribosomes, codons bind to anticodons