WARNING:
JavaScript is turned OFF. None of the links on this concept map will
work until it is reactivated.
If you need help turning JavaScript On, click here.
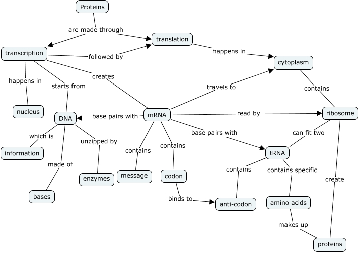
This Concept Map, created with IHMC CmapTools, has information related to: Protein Synthesis, ribosome can fit two tRNA, mRNA base pairs with tRNA, DNA unzipped by enzymes, Proteins are made through translation, Proteins are made through transcription, DNA made of bases, cytoplasm contains ribosome, tRNA contains anti-codon, transcription creates mRNA, codon binds to anti-codon, amino acids makes up proteins, mRNA base pairs with DNA, DNA which is information, mRNA contains message, transcription followed by translation, mRNA travels to cytoplasm, mRNA contains codon, transcription happens in nucleus, translation happens in cytoplasm, transcription starts from DNA