WARNING:
JavaScript is turned OFF. None of the links on this concept map will
work until it is reactivated.
If you need help turning JavaScript On, click here.
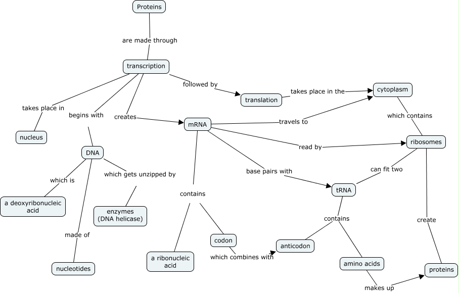
This Concept Map, created with IHMC CmapTools, has information related to: Protein Sythesis, DNA made of nucleotides, mRNA read by ribosomes, ribosomes can fit two tRNA, mRNA base pairs with tRNA, transcription takes place in nucleus, cytoplasm which contains ribosomes, Proteins are made through transcription, transcription begins with DNA, transcription followed by translation, transcription creates mRNA, amino acids makes up proteins, mRNA travels to cytoplasm, DNA which is a deoxyribonucleic acid, mRNA contains codon, tRNA contains anticodon, mRNA contains a ribonucleic acid, codon which combines with anticodon, translation takes place in the cytoplasm, tRNA contains amino acids, DNA which gets unzipped by enzymes (DNA helicase)