WARNING:
JavaScript is turned OFF. None of the links on this concept map will
work until it is reactivated.
If you need help turning JavaScript On, click here.
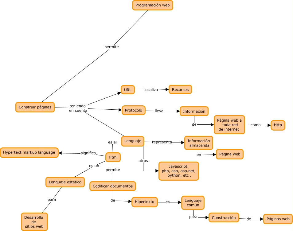
Este Cmap, tiene información relacionada con: programacion web, Construir páginas teniendo en cuenta Protocolo, Construir páginas teniendo en cuenta URL, URL localiza Recursos, Lenguaje representa Información almacenda, Html significa Hypertext markup language, Html es un Lenguaje estático, Página web a toda red de internet como Http, Información almacenda en Página web, Construir páginas teniendo en cuenta Lenguaje, Lenguaje estático para Desarrollo de sitios web, Lenguaje es el Html, Protocolo lleva Información, Programación web permite Construir páginas, Codificar documentos de Hipertexto, Hipertexto es Lenguaje común, Html permite Codificar documentos, Lenguaje otros Javascript, php, asp, asp.net, python, etc ., Lenguaje común para Construcción, Información de Página web a toda red de internet, Construcción de Páginas web