WARNING:
JavaScript is turned OFF. None of the links on this concept map will
work until it is reactivated.
If you need help turning JavaScript On, click here.
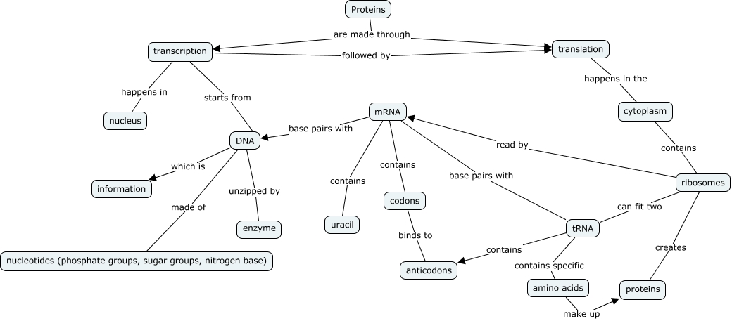
This Concept Map, created with IHMC CmapTools, has information related to: Protein Synthesis, amino acids make up proteins, DNA which is information, Proteins are made through translation, mRNA contains uracil, DNA made of nucleotides (phosphate groups, sugar groups, nitrogen base), translation happens in the cytoplasm, ribosomes creates proteins, ribosomes read by mRNA, mRNA base pairs with tRNA, tRNA contains specific amino acids, tRNA contains anticodons, transcription followed by translation, mRNA contains codons, cytoplasm contains ribosomes, DNA unzipped by enzyme, Proteins are made through transcription, codons binds to anticodons, transcription happens in nucleus, mRNA base pairs with DNA, transcription starts from DNA