WARNING:
JavaScript is turned OFF. None of the links on this concept map will
work until it is reactivated.
If you need help turning JavaScript On, click here.
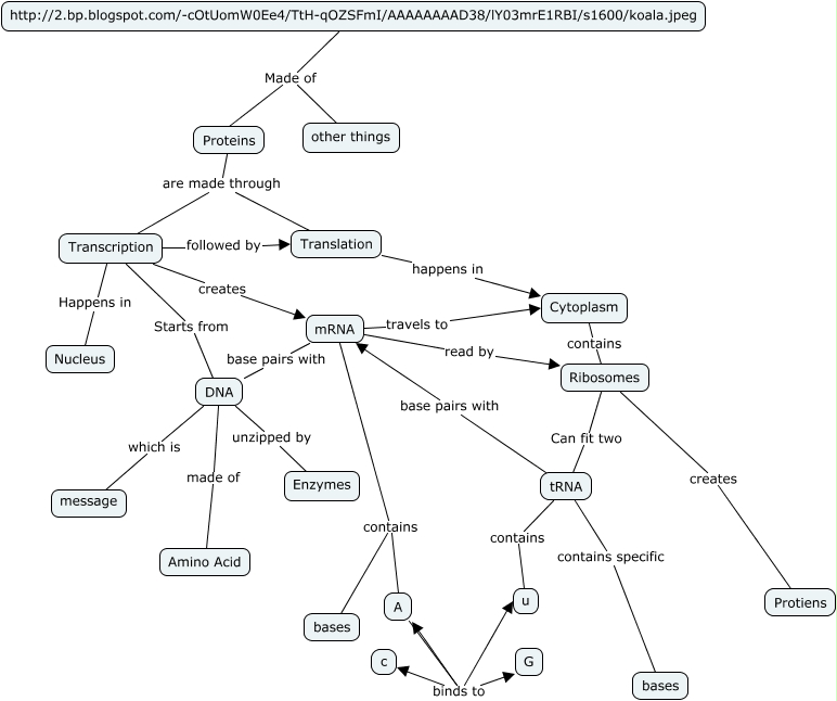
This Concept Map, created with IHMC CmapTools, has information related to: Protein Syn, mRNA base pairs with DNA, Transcription followed by Translation, Cytoplasm contains Ribosomes, Transcription Starts from DNA, Ribosomes creates Protiens, http://2.bp.blogspot.com/-cOtUomW0Ee4/TtH-qOZSFmI/AAAAAAAAD38/lY03mrE1RBI/s1600/koala.jpeg Made of other things, Transcription creates mRNA, Translation happens in Cytoplasm, tRNA contains specific bases, http://2.bp.blogspot.com/-cOtUomW0Ee4/TtH-qOZSFmI/AAAAAAAAD38/lY03mrE1RBI/s1600/koala.jpeg Made of Proteins, mRNA read by Ribosomes, A binds to c, mRNA contains bases, DNA which is message, Proteins are made through Transcription, tRNA base pairs with mRNA, A binds to G, mRNA travels to Cytoplasm, A binds to u, Proteins are made through Translation