WARNING:
JavaScript is turned OFF. None of the links on this concept map will
work until it is reactivated.
If you need help turning JavaScript On, click here.
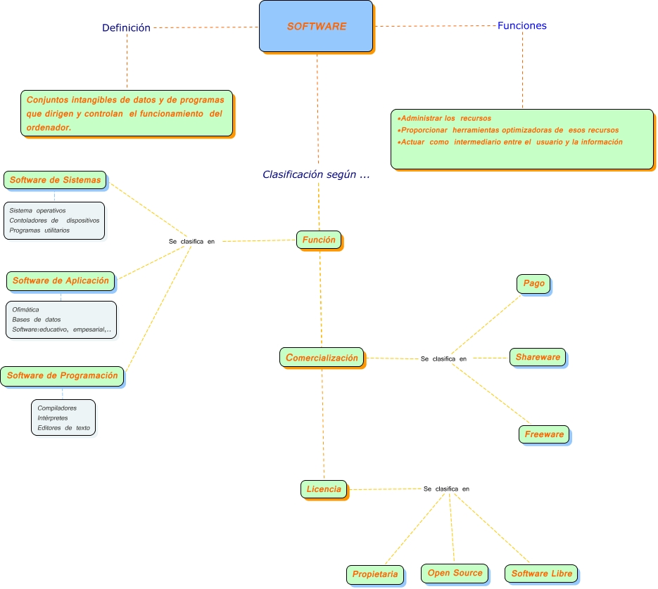
Este Cmap, tiene información relacionada con: Software, Función Se clasifica en Software de Aplicación, Licencia Se clasifica en Software Libre, SOFTWARE Clasificación según ... Función, Licencia Se clasifica en Open Source, SOFTWARE Definición Conjuntos intangibles de datos y de programas que dirigen y controlan el funcionamiento del ordenador., Software de Aplicación ???? Ofimática Bases de datos Software:educativo, empesarial,.., Función Se clasifica en Software de Sistemas, Licencia Se clasifica en Propietaria, SOFTWARE Clasificación según ... Licencia, SOFTWARE Funciones *Administrar los recursos *Proporcionar herramientas optimizadoras de esos recursos *Actuar como intermediario entre el usuario y la información, Software de Sistemas ???? Sistema operativos Contoladores de dispositivos Programas utilitarios, Comercialización Se clasifica en Shareware, Software de Programación ???? Compiladores Intérpretes Editores de texto, Comercialización Se clasifica en Pago, Función Se clasifica en Software de Programación, SOFTWARE Clasificación según ... Comercialización, Comercialización Se clasifica en Freeware