WARNING:
JavaScript is turned OFF. None of the links on this concept map will
work until it is reactivated.
If you need help turning JavaScript On, click here.
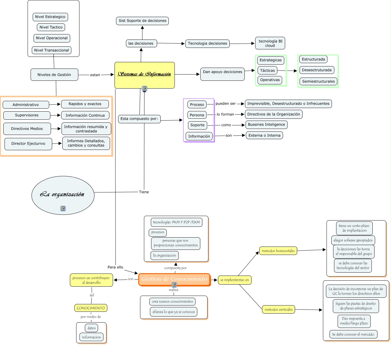
Este Cmap, tiene información relacionada con: resumen, Gestion de Conocimiento compuesta por, se implententan en ???? metodos horizontales, Información son Externa o Interna, Gestion de Conocimiento realiza, Esta compuesto por: ????, Administrativo ???? Rapidos y exactos, Gestion de Conocimiento ???? se implententan en, metodos verticales ????, Supervisores ???? Información Continua, Sistemas de Información ???? Esta compuesto por:, Dan apoyo deciciones ????, ???? Tiene Sistemas de Información, CONOCIMIENTO por medio de, Persona lo forman Directivos de la Organización, Soporte como Bussines Inteligence, procesos ue contribuyen al desarrollo del CONOCIMIENTO, Niveles de Gestión estan Sistemas de Información, Sistemas de Información ???? Dan apoyo deciciones, Directivos Medios ???? Información resumida y contrastada, Niveles de Gestión ????