WARNING:
JavaScript is turned OFF. None of the links on this concept map will
work until it is reactivated.
If you need help turning JavaScript On, click here.
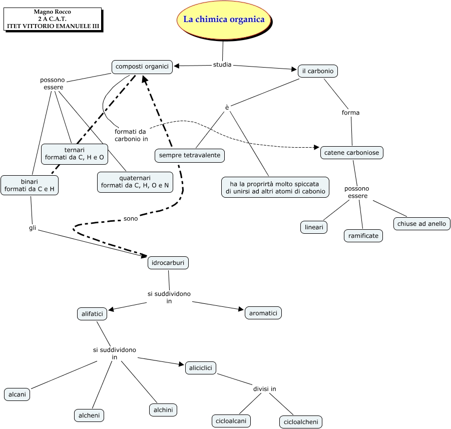
Questa Cmap, creata con IHMC CmapTools, contiene informazioni relative a: composti carbonio, composti organici possono essere ternari formati da C, H e O, composti organici ???? binari formati da C e H, composti organici possono essere binari formati da C e H, La chimica organica studia composti organici, aliciclici divisi in cicloalcheni, aliciclici divisi in cicloalcani, alifatici si suddividono in aliciclici, il carbonio forma catene carboniose, idrocarburi si suddividono in alifatici, alifatici si suddividono in alchini, binari formati da C e H gli idrocarburi, il carbonio è ha la proprirtà molto spiccata di unirsi ad altri atomi di cabonio, il carbonio è sempre tetravalente, idrocarburi si suddividono in aromatici, alifatici si suddividono in alcani, composti organici formati da carbonio in catene carboniose, idrocarburi sono composti organici, alifatici si suddividono in alcheni, catene carboniose possono essere ramificate, catene carboniose possono essere chiuse ad anello