WARNING:
JavaScript is turned OFF. None of the links on this concept map will
work until it is reactivated.
If you need help turning JavaScript On, click here.
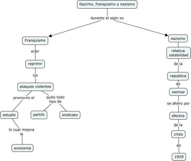
Este Cmap, tiene información relacionada con: fascismo, nazismo y franquismo, ataques violentos quito todo tipo de partifo, relativa estabilidad de la republica, ataques violentos quito todo tipo de sindicato, ataques violentos promovio el estudio, estudio lo cual mejora la economia, fascimo, franquismo y nazismo durante el siglo xx Franquismo, Franquismo eran reprimir, nazismo ???? relativa estabilidad, weimar se altero por efectos, reprimir los ataques violentos, crisis de 1929, republica de weimar, fascimo, franquismo y nazismo durante el siglo xx nazismo, efectos de la crisis