WARNING:
JavaScript is turned OFF. None of the links on this concept map will
work until it is reactivated.
If you need help turning JavaScript On, click here.
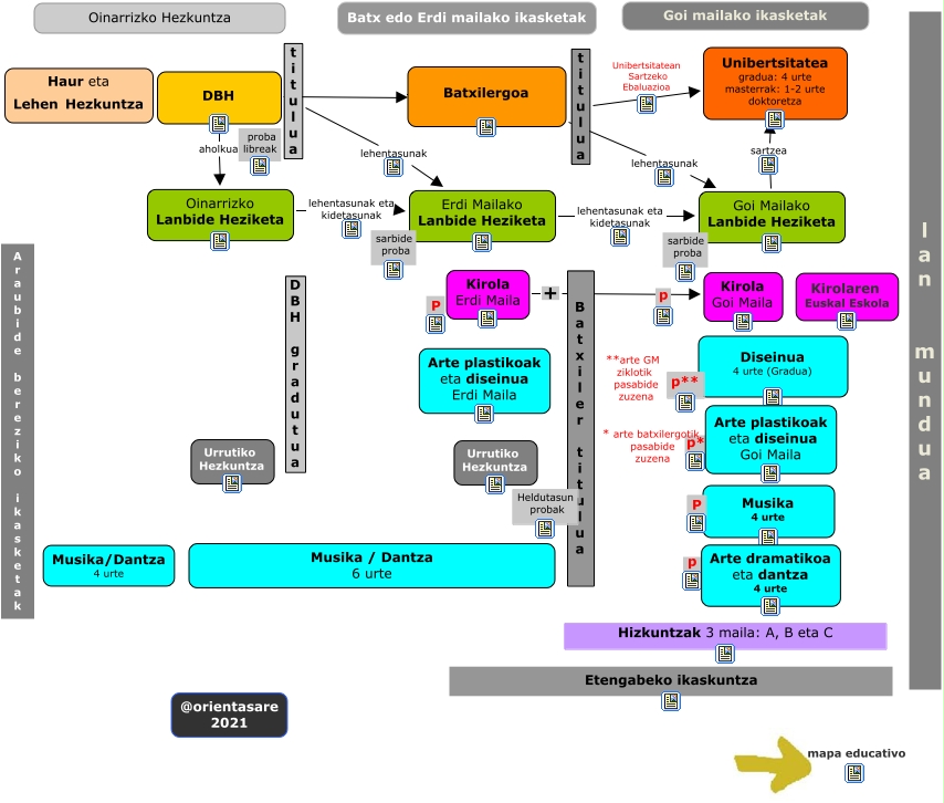
Este Cmap, tiene información relacionada con: hezkuntza sistema, DBH aholkua Oinarrizko Lanbide Heziketa, Musika / Dantza 6 urte p Arte dramatikoa eta dantza 4 urte, Kirola Erdi Maila p Kirola Goi Maila, DBH ???? Batxilergoa, Erdi Mailako Lanbide Heziketa lehentasunak eta kidetasunak Goi Mailako Lanbide Heziketa, Arte plastikoak eta diseinua Erdi Maila p* Arte plastikoak eta diseinua Goi Maila, Batxilergoa lehentasunak Goi Mailako Lanbide Heziketa, t i t u l u a ???? Unibertsitatea gradua: 4 urte masterrak: 1-2 urte doktoretza, t i t u l u a lehentasunak Erdi Mailako Lanbide Heziketa, Oinarrizko Lanbide Heziketa lehentasunak eta kidetasunak Erdi Mailako Lanbide Heziketa, Goi Mailako Lanbide Heziketa sartzea Unibertsitatea gradua: 4 urte masterrak: 1-2 urte doktoretza, Kirola Erdi Maila + Kirola Goi Maila