WARNING:
JavaScript is turned OFF. None of the links on this concept map will
work until it is reactivated.
If you need help turning JavaScript On, click here.
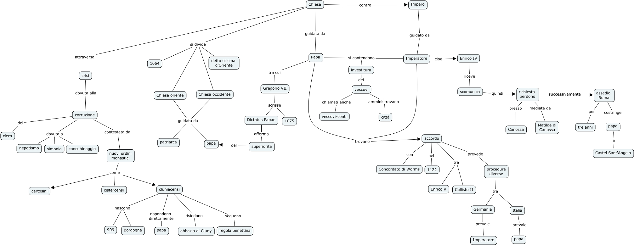
Questa Cmap, creata con IHMC CmapTools, contiene informazioni relative a: lotta_investiture, Italia prevale papa, Chiesa si divide 1054, vescovi amministravano città, corruzione del clero, Imperatore trovano accordo, accordo prevede procedure diverse, superiorità del papa, Chiesa si divide detto scisma d'Oriente, assedio Roma costringe papa, cluniacensi seguono regola benettina, Chiesa si divide Chiesa occidente, Imperatore si contendono investitura, Papa tra cui Gregorio VII, Chiesa guidata da Papa, papa a Castel Sant'Angelo, Enrico IV riceve scomunica, Gregorio VII scrisse 1075, procedure diverse tra Germania, corruzione dovuta a concubinaggio, assedio Roma per tre anni