WARNING:
JavaScript is turned OFF. None of the links on this concept map will
work until it is reactivated.
If you need help turning JavaScript On, click here.
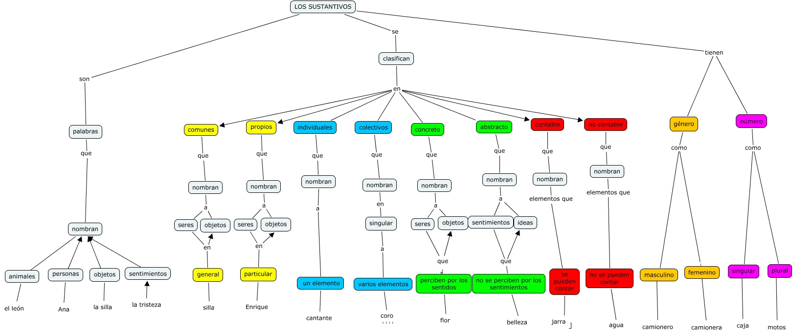
Este Cmap, tiene información relacionada con: sustantivos-Martina y Lucas, objetos ???? nombran, seres en objetos, nombran a ideas, masculino camionero, clasifican en contable, colectivos en comunes, sentimientos que no se perciben por los sentimientos, clasifican en concreto, nombran elementos que no se pueden contar, colectivos en contable, nombran a objetos, colectivos en propios, colectivos que nombran, seres en general, género como masculino, un elemento ???? cantante, se pueden contar ???? jarra, nombran a objetos, seres ???? que, LOS SUSTANTIVOS son palabras