WARNING:
JavaScript is turned OFF. None of the links on this concept map will
work until it is reactivated.
If you need help turning JavaScript On, click here.
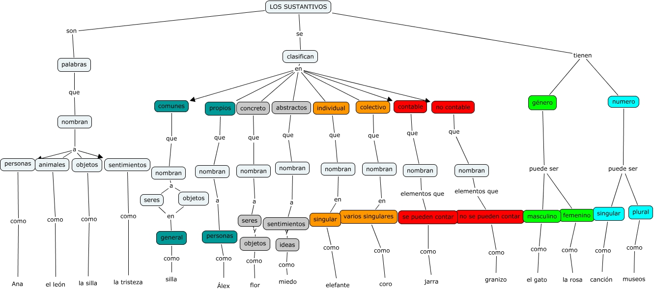
Este Cmap, tiene información relacionada con: sustantivos(Borja y Lula), nombran a personas, no se pueden contar como granizo, nombran a objetos, nombran elementos que no se pueden contar, nombran en varios singulares, contable que nombran, palabras que nombran, LOS SUSTANTIVOS son palabras, ideas como miedo, nombran en singular, nombran a objetos, género puede ser masculino, LOS SUSTANTIVOS tienen numero, se pueden contar como jarra, varios singulares como coro, clasifican en contable, abstractos que nombran, plural como museos, objetos como flor, seres y objetos