WARNING:
JavaScript is turned OFF. None of the links on this concept map will
work until it is reactivated.
If you need help turning JavaScript On, click here.
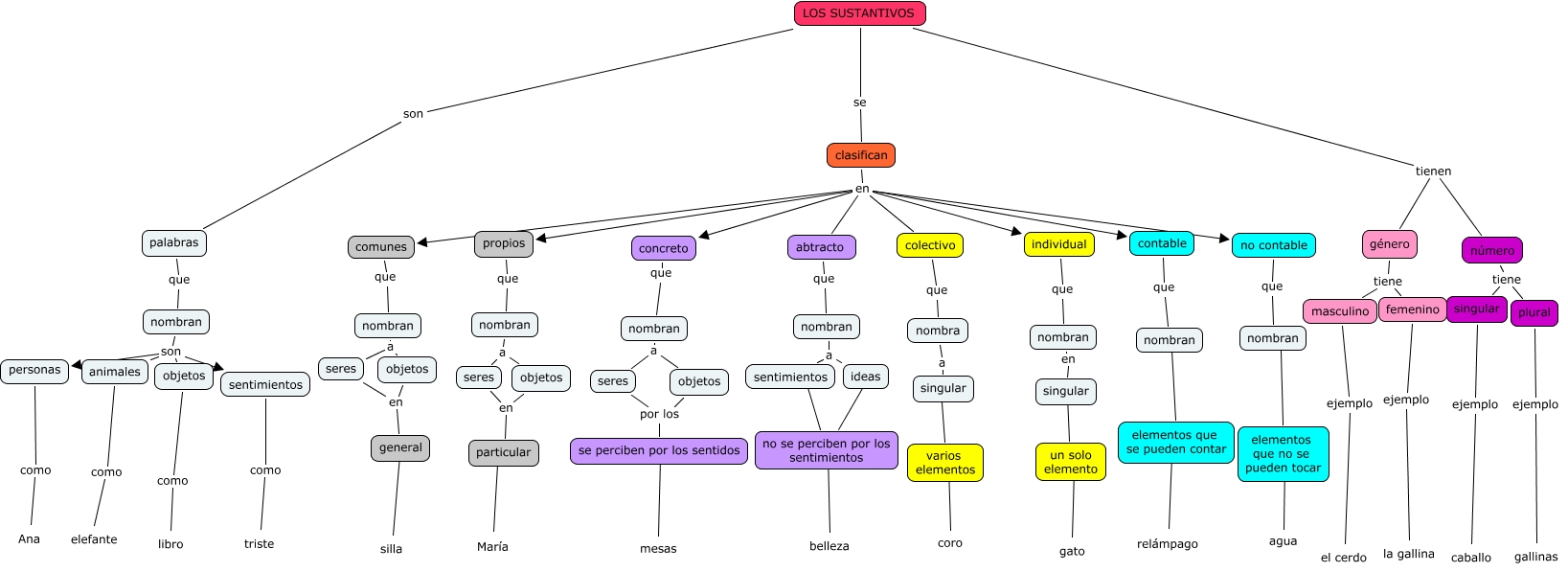
Este Cmap, tiene información relacionada con: sustantivos (María y Derek), nombran a objetos, singular ???? varios elementos, personas como Ana, María ???? particular, abtracto que nombran, LOS SUSTANTIVOS son palabras, contable que nombran, nombran a sentimientos, relámpago ???? elementos que se pueden contar, sentimientos como triste, seres en particular, nombran a seres, colectivo que nombra, LOS SUSTANTIVOS tienen número, silla ???? general, se perciben por los sentidos como mesas, objetos en particular, género tiene femenino, sentimientos ???? no se perciben por los sentimientos, masculino ejemplo el cerdo