WARNING:
JavaScript is turned OFF. None of the links on this concept map will
work until it is reactivated.
If you need help turning JavaScript On, click here.
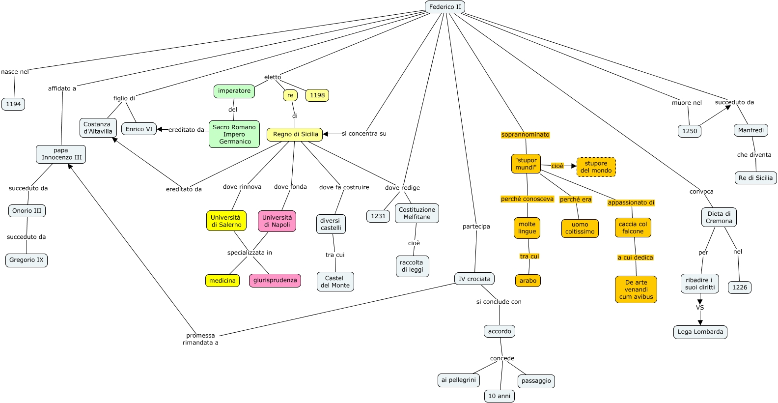
Questa Cmap, creata con IHMC CmapTools, contiene informazioni relative a: Federico II, re di Regno di Sicilia, Federico II si concentra su Regno di Sicilia, Federico II partecipa IV crociata, Università di Napoli specializzata in medicina, "stupor mundi" cioè stupore del mondo, accordo concede ai pellegrini, caccia col falcone a cui dedica De arte venandi cum avibus, Federico II figlio di Enrico VI, ribadire i suoi diritti VS Lega Lombarda, imperatore del Sacro Romano Impero Germanico, IV crociata si conclude con accordo, Regno di Sicilia dove fonda Università di Napoli, "stupor mundi" appassionato di caccia col falcone, Federico II soprannominato "stupor mundi", Federico II succeduto da Manfredi, Federico II dove redige Costituzione Melfitane, diversi castelli tra cui Castel del Monte, Università di Salerno specializzata in medicina, Federico II dove redige 1231, Regno di Sicilia dove rinnova Università di Salerno