WARNING:
JavaScript is turned OFF. None of the links on this concept map will
work until it is reactivated.
If you need help turning JavaScript On, click here.
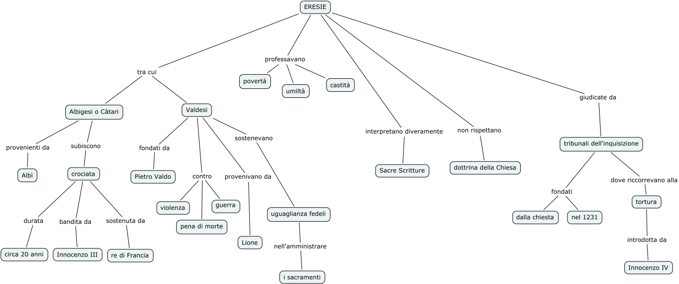
Questa Cmap, creata con IHMC CmapTools, contiene informazioni relative a: eresie, ERESIE professavano castità, tortura introdotta da Innocenzo IV, tribunali dell'inquisizione fondati dalla chiesta, ERESIE interpretano diveramente Sacre Scritture, Albigesi o Càtari provenienti da Albì, Valdesi contro pena di morte, ERESIE professavano umiltà, crociata sostenuta da re di Francia, Valdesi contro violenza, Valdesi provenivano da Lione, crociata durata circa 20 anni, tribunali dell'inquisizione dove riccorrevano alla tortura, Albigesi o Càtari subiscono crociata, ERESIE professavano povertà, ERESIE giudicate da tribunali dell'inquisizione, Valdesi contro guerra, Valdesi sostenevano uguaglianza fedeli, ERESIE tra cui Valdesi, uguaglianza fedeli nell'amministrare i sacramenti, tribunali dell'inquisizione fondati nel 1231