WARNING:
JavaScript is turned OFF. None of the links on this concept map will
work until it is reactivated.
If you need help turning JavaScript On, click here.
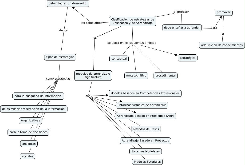
Este Cmap, tiene información relacionada con: clasificación de estrategias de enseñanza y de aprendizaje, deben lograr un desarrollo de los tipos de estrategias, tipos de estrategias como estrategias organizativas, Clasificación de estrategias de Enseñanza y de Aprendizaje se ubica en los siguientes ámbitos conceptual, tipos de estrategias como estrategias analíticas, Clasificación de estrategias de Enseñanza y de Aprendizaje los estudiantes deben lograr un desarrollo, tipos de estrategias como estrategias sociales, modelos de aprendizaje significativo son Aprendizaje Basado en Problemas (ABP), Clasificación de estrategias de Enseñanza y de Aprendizaje se ubica en los siguientes ámbitos estratégico, modelos de aprendizaje significativo son Modelos basados en Competencias Profesionales, Clasificación de estrategias de Enseñanza y de Aprendizaje los modelos de aprendizaje significativo, Clasificación de estrategias de Enseñanza y de Aprendizaje se ubica en los siguientes ámbitos metacognitivo, debe enseñar a aprender para promover, tipos de estrategias como estrategias de asimilación y retención de la información, modelos de aprendizaje significativo son Aprendizaje Basado en Proyectos, tipos de estrategias como estrategias para la búsqueda de información, promover la adquisición de conocimientos, modelos de aprendizaje significativo son Sistemas Modulares, Clasificación de estrategias de Enseñanza y de Aprendizaje el profesor debe enseñar a aprender, modelos de aprendizaje significativo son Entorrnos virtuales de aprendizaje, modelos de aprendizaje significativo son Modelos Tutoriales