WARNING:
JavaScript is turned OFF. None of the links on this concept map will
work until it is reactivated.
If you need help turning JavaScript On, click here.
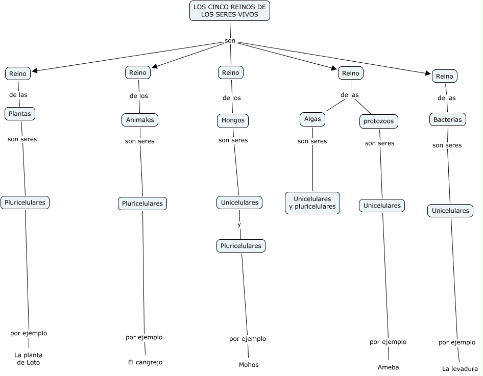
Este Cmap, tiene información relacionada con: LOS CINCO REINOS DE LOS SERES VIVOS-(Martina y Lucas), LOS CINCO REINOS DE LOS SERES VIVOS son Reino, Animales son seres Pluricelulares, Unicelulares y Pluricelulares, Bacterias son seres Unicelulares, Reino de las Plantas, Algas son seres Unicelulares y pluricelulares, Reino de las Algas, Reino de las protozoos, LOS CINCO REINOS DE LOS SERES VIVOS son Reino, Pluricelulares por ejemplo El cangrejo, Hongos son seres Unicelulares, Pluricelulares por ejemplo La planta de Loto, Unicelulares por ejemplo Ameba, LOS CINCO REINOS DE LOS SERES VIVOS son Reino, Plantas son seres Pluricelulares, Reino de los Animales, Pluricelulares por ejemplo Mohos, Reino de las Bacterias, LOS CINCO REINOS DE LOS SERES VIVOS son Reino, protozoos son seres Unicelulares