WARNING:
JavaScript is turned OFF. None of the links on this concept map will
work until it is reactivated.
If you need help turning JavaScript On, click here.
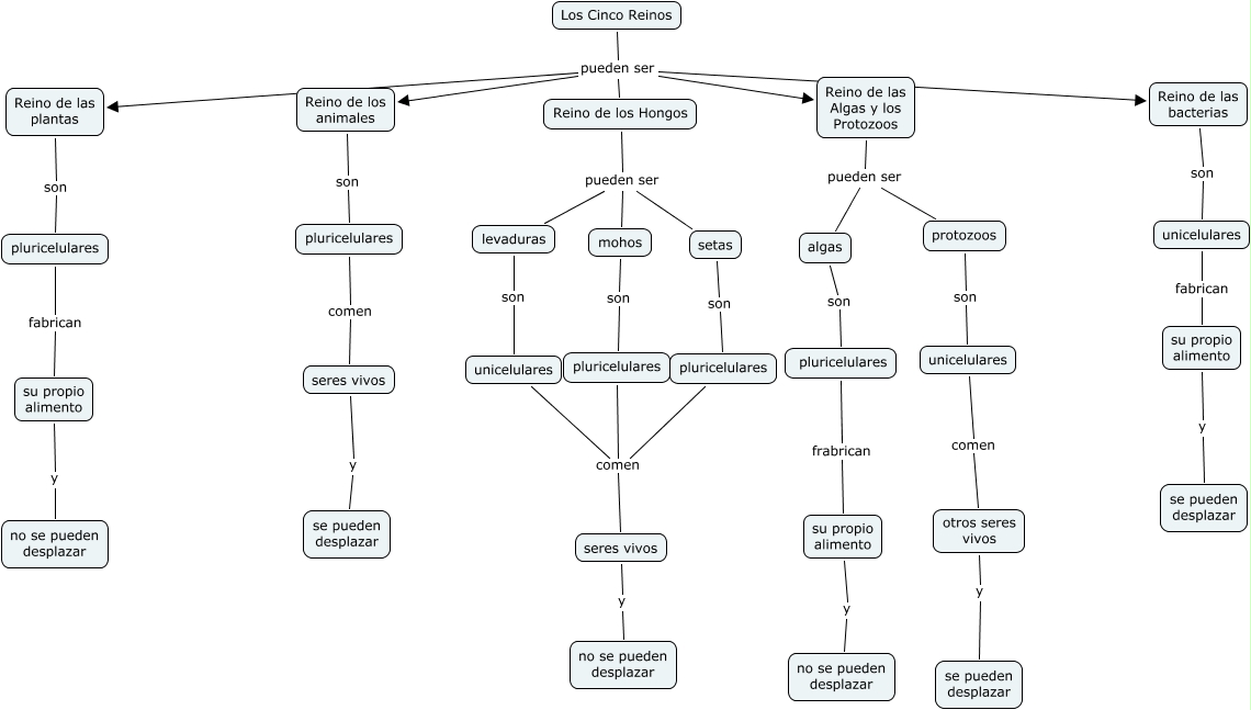
Este Cmap, tiene información relacionada con: LOS CINCO REINOS DE LOS SERES VIVOS(Juan y Malena), unicelulares fabrican su propio alimento, setas son pluricelulares, Reino de las Algas y los Protozoos pueden ser protozoos, pluricelulares comen seres vivos, su propio alimento y no se pueden desplazar, unicelulares comen otros seres vivos, Reino de los Hongos pueden ser setas, algas son pluricelulares, seres vivos y no se pueden desplazar, Reino de los Hongos pueden ser levaduras, Los Cinco Reinos pueden ser Reino de los animales, otros seres vivos y se pueden desplazar, pluricelulares frabrican su propio alimento, Los Cinco Reinos pueden ser Reino de los Hongos, pluricelulares comen seres vivos, unicelulares comen seres vivos, Los Cinco Reinos pueden ser Reino de las Algas y los Protozoos, levaduras son unicelulares, seres vivos y se pueden desplazar, Reino de los animales son pluricelulares