WARNING:
JavaScript is turned OFF. None of the links on this concept map will
work until it is reactivated.
If you need help turning JavaScript On, click here.
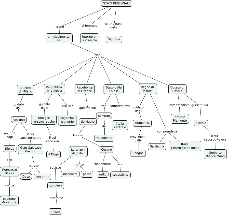
Questa Cmap, creata con IHMC CmapTools, contiene informazioni relative a: Stati regionali, congiura ordita da i Pazzi, Lorenzo il Magnifico subisce congiura, Visconti il cui capostipite era Gian Galeazzo Visconti, Regno di Napoli comprendeva Italia Centro-Meridionale, Sforza con Francesco Sforza, Lorenzo il Magnifico era un mecenate, STATI REGIONALI si originano dalle Signorie, famiglie aristrocratiche il cui capo era il Doge, Ducato di Savoia comprendeva attuale Piemonte, Repubblica di Venezia guidata dalle famiglie aristrocratiche, Savoia il cui capostipite era Umberto Bianca Mano, principalmente sei cioè Ducato di Savoia, Repubblica di Firenze guidata dai de'Medici, STATI REGIONALI erano principalmente sei, Cosimo era capostipite, Stato della Chiesa era corrotto, STATI REGIONALI si formano intorno al XV secolo, Visconti sostituiti dagli Sforza, Cosimo condannato esilio, Stato della Chiesa comprendeva Italia centrale