WARNING:
JavaScript is turned OFF. None of the links on this concept map will
work until it is reactivated.
If you need help turning JavaScript On, click here.
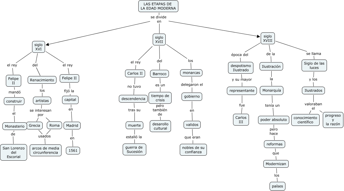
Este Cmap, tiene información relacionada con: LAS ETAPAS DE LA EDAD MODERNA(David y Lucas), monarcas delegaron el gobierno, muerte estalló la guerra de Sucesión, Grecia usados arcos de media circunferencia, siglo XVI el rey Felipe II, artistas se interesan por Grecia, construir el Monasterio, Felipe II fijó la capital, Ilustrados valoraban el conocimiento científico, siglo XVIII época del despotismo Ilustrado, Barroco es un tiempo de crisis, despotismo Ilustrado y su mayor representante, Felipe II mandó construir, siglo XVIII se llama Siglo de las luces, LAS ETAPAS DE LA EDAD MODERNA se divide en siglo XVIII, Renacimiento los artistas, siglo XVII del Barroco, Monasterio de San Lorenzo del Escorial, Monarquía tenía un poder absoluto, LAS ETAPAS DE LA EDAD MODERNA se divide en siglo XVII, LAS ETAPAS DE LA EDAD MODERNA se divide en siglo XVI