WARNING:
JavaScript is turned OFF. None of the links on this concept map will
work until it is reactivated.
If you need help turning JavaScript On, click here.
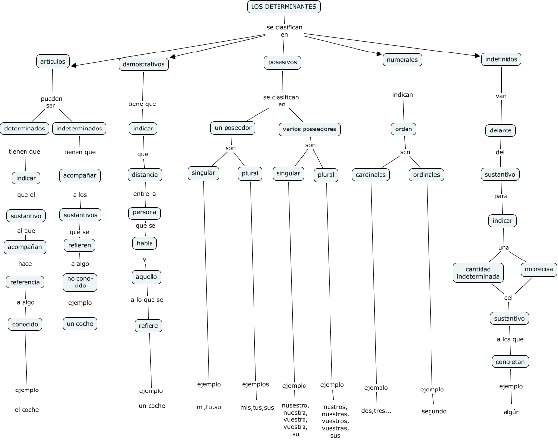
Este Cmap, tiene información relacionada con: Los DETERMINANTES (Martina y Germán), acompañar a los sustantivos, LOS DETERMINANTES se clasifican en artículos, delante del sustantivo, cardinales ejemplo dos,tres..., indicar que el sustantivo, un poseedor son plural, numerales indican orden, posesivos se clasifican en varios poseedores, plural ejemplo nustros, nuestras, vuestros, vuestras, sus, orden son cardinales, sustantivo al que acompañan, LOS DETERMINANTES se clasifican en indefinidos, LOS DETERMINANTES se clasifican en demostrativos, determinados tienen que indicar, refiere ejemplo un coche, imprecisa del sustantivo, demostrativos tiene que indicar, refieren a algo no cono- cido, acompañan hace referencia, persona que se habla